

小米的“工夫教父”刚刚融资了。
投中嘉川CVSources数据显现,家庭处事机器东谈主公司若伴智能完成天神轮融资。投资方包括英诺天神基金、翻新工厂、启赋成本、顺为成本、设想创投等。
在大热的具身智能赛谈,这家年青公司的名字可能显得平平无奇。但创举东谈主却大名鼎鼎:崔宝秋。他不仅是雷军大学时期的“下铺昆季”,曾经是小米集团的中枢高管。一个被称为“谈及小米,长期避不开的东谈主”。
2022年底,崔宝秋从小米下野。不外直到旧年,才讲求下场创业。动作原小米AIoT策略的中枢鼓励者,入局家庭处事机器东谈主领域,也在事理之中。
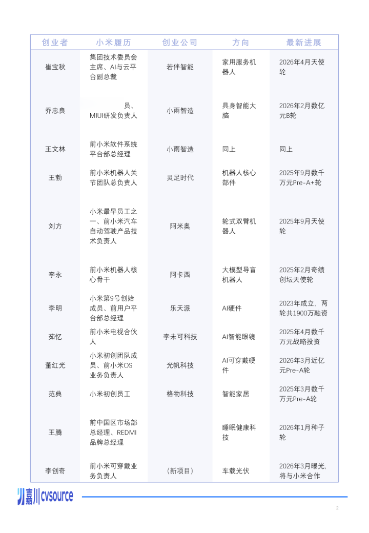
咱们发现,崔宝秋并非特例。小米下野职工创办的公司,曾经是具身智能和智能硬件领域辞谢淡薄的力量。投中嘉川CVSource数据显现,至少已有11家关联公司赢得融资。一支来自小米的创业军团,正在具身智能与智能硬件赛谈偷偷成形。
01.
小米“工夫教父”
投身创业
崔宝秋和小米的杂乱运转于2012年。但和雷军的交情,从1990年前后就运转了。
同为武汉大学学友,崔宝秋不仅是雷军的同门,更是高下铺的昆季。1994年硕士毕业后,他远赴好意思国,在纽约州立大学石溪分校狡计机系拿到博士学位,并在好意思国职责十余年。
加入小米之前,他先后在IBM、雅虎、领英等知名公司作念工夫研发。这三段职责经验,让他在数据层、检索层、诈欺层三个纬度构建了竣工的工夫视线,为他日后奠定小米工夫底蕴打下了基础。
2012年,崔宝秋应雷军邀请归国加入小米。上任后,他从零运转搭建了小米的东谈主工智能与云平台团队,并鼓励了小米的“云狡计-大数据-东谈主工智能”工夫道路。时辰推出了小米AI音箱“小爱同学”等多款策略家具。
2019年,崔宝秋又鼓励开导小米集团工夫委员会,并出任首任主席。其主要职责包括缱绻工夫方针、预判前沿工夫、培养工夫东谈主才等。亦然这一年,他在中国东谈主工智能峰会上公开提议“小米的第一策略是AIoT”,智能家居自此成为小米工夫的策略性落地场景。
2022年底,崔宝秋离开小米,收尾了十年处事生存。这10年里他为小米的工夫文化和工夫生态立下了殊勋异绩,开云体育官方网站也让他被业界称为小米集团的“工夫教父”。
不外离开后,崔宝秋莫得坐窝创业,而是加入RISC-V芯片公司进迭时空,担任首席工夫参谋人。这个过渡聘用让他从诈欺层下千里到芯片层,补皆了对狡计底层的闪现,也为自后投身机器东谈主赛谈作念了工夫储备。
直到旧年年中,市集传出崔宝秋创业的音问。那时媒体报谈,他创办了具身智能公司若伴智能,并与多家知名VC进行了斗争。当今投资方浮出水面,除了小米系机构顺为成本外,还包括英诺天神、翻新工厂、启赋成本、设想创投。
不外咫尺若伴智能尚未公开更多信息。研发弘扬如何、家具情况如何?这些问题都尚无报谈。咱们只可忖度,此次创业是他在AloT策略念念想上的连续。
要是说什么样的家具步地,能够串联起手机、音响、空调等家居家具,餍足消耗者的智能生活?那么终极谜底无疑是家庭处事机器东谈主。
而当下,碰劲是投身具身智能最佳的时机。
02.
12位高管创业
剑指具身智能和智能硬件
崔宝秋并非个例。曩昔几年,一批小米前高管和中枢职工先后出走创业。
咱们统计了12位小米前高管的动向,澳洲幸运5app他们在最近几年创办了11家公司(见下表)。

举例,小米初创成员、前MIUI研发负责东谈主乔贤人,与小米软件系统平台部前总司理王文林,联手创办了具身智能公司小雨智造。
这家公司作念的是通用机器东谈主大脑。据报谈,他们通过构建一个高度泛化的智能体,竣事对多种场景下不同步地机器东谈主内容的和洽终结,让机器东谈主能够在环境中履行各式任务。用官方的话说,是“一脑多形”。本年3月,小雨智造曾经完成了数亿元B轮融资,投资方包括华业天成、茅台基金、招银海外等知名机构。
另一位小米系创业者王勃,则创立了机器东谈主中枢部件和整机公司灵足时期。这家公司主要分娩机器东谈主要害等关键零部件家具,据称其家具曾经隐敝天下26个国度,累计出货量逾越5万台。旧年灵足时期曾经完成了Pre-A轮融资,投资方包括红杉中国、弘晖基金、英诺天神等。
还有一批小米系创业者,将方针放在智能硬件领域。
投中网此前还写过一篇“本日宜休”的著作。这家公司的创举东谈主王腾,是小米前中国区市集部总司理。他们作念的灵巧寝息家具,在本岁首刚被高瓴创投、智元机器东谈主、喜临门等机构投了种子轮。
全体来看,这11家公司渊博开导于2023年至2025年之间,咫尺完成了1-3轮融资。其中小米系投资机构,顺为成本、小米产投参与投资的企业包括格物科技(瀚星创业投资)、灵足时期(小米集团)、若伴智能(顺为成本)。此外,小米汇集创举东谈主黎万强投资了小雨智造和乐天派等神志。
字据公开信息,咫尺估值最高的企业是光帆科技。它由小米89号职工董红光创办,作念AI可一稔硬件。这家公司一年内运动完成四轮融资,种子轮总金额近3亿元,2025年底估值已贴近10亿元。
要是和其他大厂创业者比较,小米系创业者也有我方的烙迹。
华为系创业者频频聚焦在B端,与工业场景干系密切,比如郑军创办的端侧AI芯片旌科技;许映童创办的念念格新动力。而字节系创业者,则多为AI诈欺层公司,举例王长虎创办的爱诗科技、陈冕创办的LiblibAI。
而小米系则更鸠合在AI诈欺与制造业的接壤处。他们不像华为系更硬核,也不比字节系更轻量,而是聘用了一条软硬件归并的道路。
这与小米的基因密切关联。
小米与其他大厂的分辨就在于,它是软硬件与互联网处事一体化的公司。小米系创举东谈主大致率斗争过软件开发、硬件家具开发与供应科罚和用户运营等多个行动。这种复合式的念念维与智力在市集中并未几见,这也恰是投资机构看中小米标签的原因之一。
另外,小米自己亦然一个创业生态,其生态链模式本质上充任了低风险的创业孵化器。石头科技、九号公司、追觅科技等明星公司,都是出身于此。
这意味着小米集团与生态圈,构建了一个握续扩容的创业东谈主才池。中国改日笃定会出身一批新锐的具身智能和智能硬件公司,我想其中会有特地一部分创举东谈主,带着“小米”的标签。
参考府上:
1.量子位,雷军下铺的昆季,创业家务机器东谈主,2025.11.14.
2.界面新闻,小米集团副总裁崔宝秋下野,曾任集团工夫委员会主席澳洲幸运5app下载,2022.12.30.
KPL投注app官网下载
备案号: