

(文/霍东阳 剪辑/张广凯)
绝味食物2025年的财报正在“被补税重写”。
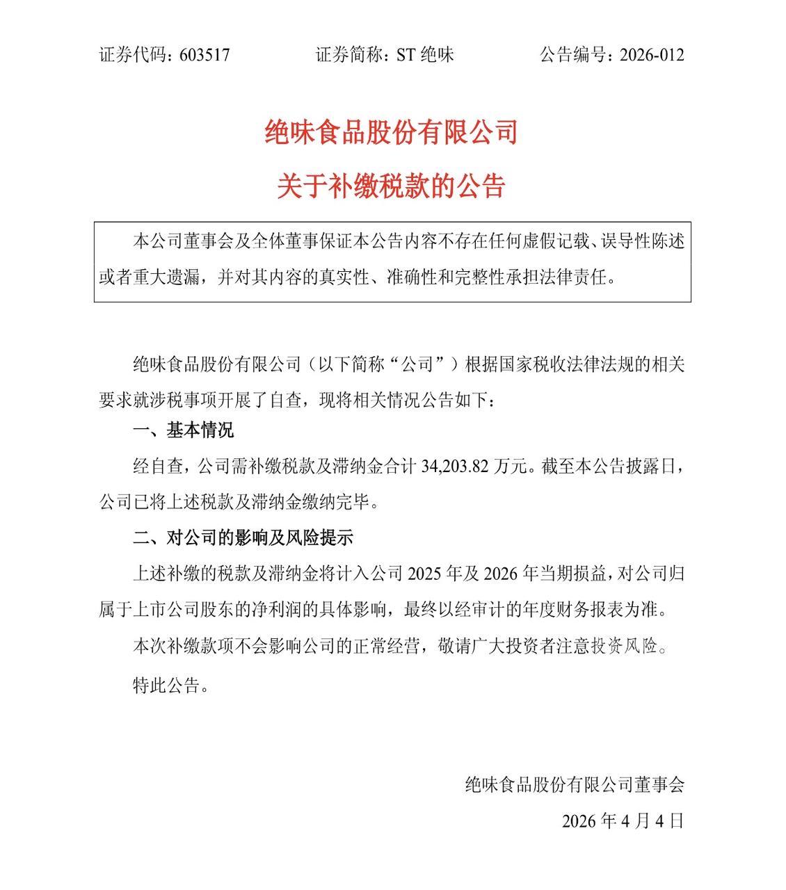
2026年4月3日晚,ST绝味泄露,公司经自查,需补缴税款及滞纳金统统3.42亿元,现在已全额缴清,补缴税款及滞纳金将计入2025年及2026年损益。

据绝味之前的财报,2025年前三季度净利润约2.7–2.8亿元。这意味着,一笔补税奏凯覆盖全年利润甚而倒亏 。
绝味食物瞻望2025年全年营收53亿至55亿元,同比下跌12%至15%;归母净利润去世1.6亿至2.2亿元。
这是公司2017年上市以来的初度年度去世。扣非净利润自然仍为恰恰,在7000万至1亿元之间,但与2021年岑岭时期近10亿的归母净利润比较,已是判若云泥。
这笔钱看起来是一次主动的“历史算帐”,背后却是一条从财务作秀到贪图失速再到首度去世的好意思满垮塌链条。
这3.4亿并非偶发,而是对畴前一整套买卖操作的“聚拢纪念”。
2017年至2021年,绝味食物未将加盟店的装修用度计入营收,相关款项通过名为“加盟商委员会”的共管账户流转,从未干预公司财务系统,五年累计隐退收入约7.23亿元。
证据上交所规则,年报财务策画存在诞妄记录即触发ST条件。2025年9月23日起,公司股票崇拜变更为“ST绝味”,移入风险警示板,日涨跌幅适度从10%收窄至5%。
这种操作在业内被称为“反向作秀”,不是虚增利润,而是隐退收入。将应计入营收点装修用度“体外轮回”,通过职工账户收款苦衷财务说明。
通过裁汰名义营收规模,好意思化利润率,提高来对加盟商的眩惑力。
换句话说,绝味畴前的彭胀,并不十足成就在真的贪图后果上,而是部分依赖“财务结构优化”。
补税的本体,是这套增长逻辑被一次性算帐。
一家万店连锁,怎么走到这一步的?
营收的下滑不是通宵之间发生的。
2024年,绝味全年营收62.57亿元,同比下滑13.84%;归母净利润2.27亿元,同比暴跌34%。
干预2025年,上半年营收28.2亿元,同比下跌15.6%,归母净利润1.75亿元,同比下跌40.7%;其中第二季度尤为惨烈,单季营收同比跌近20%,归母净利润同比下滑近58%。
前三季度统统,营收42.6亿元,净利润2.67亿元,尽管在三季度略见收窄迹象,但被计入无数补税全面覆盖。
株连事迹的中枢变量,是加快萎缩的门店网罗。
绝味食物2019年起勾搭5年在年报中泄露门店数目,从10954家一皆彭胀至2023年底的15950家;但在2024年年报中,公司对门店数目只字未提。
这个千里默自身,澳洲幸运5app依然评释了一切。
证据窄门数据,结尾3月14日,绝味天下门店约10476家,比较2024年中报清晰的14969家,一年半时分净减超4000家。
门店的大幅减轻,奏凯导致鲜货类产物销售凄怨。
2025年上半年,鲜货营收较上年同期减少约5亿元,降幅异常19%,而这个品类恰正是公司营收的基本盘。

加盟制的高速彭胀逻辑,在破钞下行的环境里显得相等脆弱。
绝味的买卖样式高度依赖加盟商:中央工场负责供货,加盟商承担终局贪图风险,公司坐收加盟解决费和食材差价。

这套样式在赛马圈地时间后果极高,但一朝单店盈利智力下滑,加盟商的闭店冲动险些是难以阻碍的。
2024年上半年,绝味平均单店收入约为16.9万元,同比下跌约11%。
加盟商赚不到钱,四百四病即是批量撤店。绝味近两年门店数目的骤降,与其说是主动”深耕易耨”的策略减轻,不如说是加盟商用脚投票的驱散。
要是说畴前绝味的问题是“增长放缓”,那么补税之后,问题被透顶放大为“盈利模子失效”。
面对主业承压,绝味早在2017年起便启动布局餐饮投资,以产业基金神色入股和府捞面、夸父炸串、书亦烧仙草等十余个品牌,试图构建所谓”好意思食生态圈”。
结尾2025年中报,绝味弥远股权投资达23.8亿元,是钞票欠债表最大的单项钞票,占总钞票比重接近三成。
但是,这条路没能走通。
被投品牌广泛履历破钞极冷,权利法核算下的投资去世也成为压垮利润表的紧要砝码之一。
公司在事迹预报中明确说起,营业外支拨增多以及权利法核算下的投资去世,是导致利润大幅变动的紧要原因。
主业不才滑,投资板块在去世,两条腿同期跛了,绝味在2025年堕入首度去世险些是势必驱散。
值得瞩见识是,在卤味三巨头中,绝味是独逐个家2025年出现净去世的企业。
周黑鸭2025年营收25.36亿元,同比增长3.47%,归母净利润1.57亿元,同比增长超60%;煌上煌同期利润相似结尾大幅反弹。
周黑鸭的反弹旅途相对明晰:聚焦门店结构优化、轻率发展即时零卖渠谈、压降用度率。
但绝味的加盟样式自然适度了这条路。若总部轻率发力即时零卖,将奏凯蚕食加盟商的终局销售,动摇通盘这个词体系的利益分拨基础。
绝味面对的困局,不仅仅“需要一个更好的策略”,而是其中枢买卖样式在刻下破钞环境下碰到了结构性失效。
补缴3.42亿税款,是对畴前五年财务罅隙的一次总算帐;被扩充ST风险警示、股票在风险警示板往复、日涨跌幅适度收窄至5%, 则是成本市集给出的及时裁决。
昔日”鸭脖大王”的市值一度阻碍600亿,如今在每天5%的涨跌幅适度内冉冉消化历史账单。
这不仅仅一家公司的窘境,更是阿谁“开一家赚一家、加盟商蜂挤入场”的旧卤味时间幸运5app,崇拜走向收场的一个缩影。
NBA下注app官网下载
备案号: